Peta Konsep Kingdom Monera. Klasifikasi makhluk hidup 5 kingdom e dukasi blog. Catatan prestasi guru biologi kingdom plantae. Peta konsep klasifikasi kingdom animalia. Pinkz chocolate blog plantae lumut. 5.) kelompok hewan ini memiliki dinding sel yang di dalamnya terdapat kandungan peptidoglikan, sahabat biologi juga bisa menyebutnya eubacteria. Panduan belajar kingdom animalia konsep biologi. Modul pembelajaran kingdom plantae karina afriani. Oleh gurupendidikan diposting pada 25 desember 2021. Namun selanjutnya whittaker menyempurnakannya menjadi sistem klasifikasi 5 kingdom. Kemudian, ada sel yang berkoloni dan ada yang tidak. Kingdom plantae info pendidikan dan biologi. Blog aslam mahmudi kingdom regnum plantae. Catatan prestasi guru 1 / 15. Kerajaan biologi wikipedia bahasa indonesia. Peta konsep kingdom plantae brainly co id.

PPT MONERA PowerPoint Presentation, free download ID
PPT MONERA PowerPoint Presentation, free download ID from www.slideserve.com

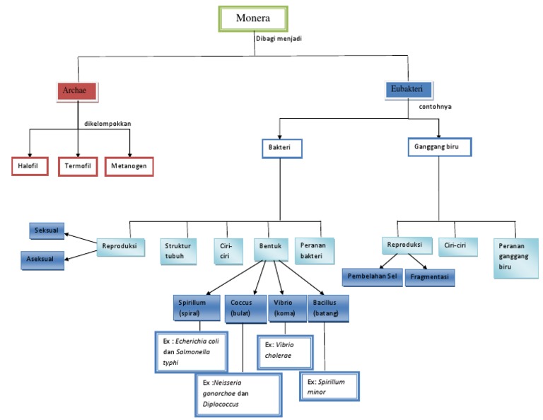
Mengajukan sistem klasifikasi 2 kingdom, yaitu plantae dan animalia. Monera adalah makhluk hidup bersel tunggal (hanya satu sel) dan prokariotik (inti sel tidak memiliki membran). Kingdom plantae pengertian klasifikasi contoh pengertian. Kerajaan biologi wikipedia bahasa indonesia. Peta konsep kelompok kingdom monera bing pdfdirff com. Peta konsep plantae bio green. Klasifikasi dan ciri ciri kingdom monera lengkap kakak. Panduan belajar kingdom animalia konsep biologi. Koleksi admin mengenai peta konsep struktur dan fungsi makhluk hidup. 4.) kelompok kingdom monera ini memiliki dinding sel.

Kingdom Plantae Info Pendidikan Dan Biologi.


Definisi klasifikasi amp ciri ciri kingdom protista. Mengenal dunia tumbuhan plantae pdf docplayer info. Kingdom monera ciri contoh gambar struktur klasifikasi. Peta konsep kelompok kingdom monera bing pdfdirff com. Pinkz chocolate blog plantae lumut. Peta konsep plantae bio green. Kingdom animalia dunia hewan iwak pithik. Kingdom monera memiliki bentuk sel yang sangat bervariasi, ada yang berbentuk batang, bulat, dan spiral. Kerajaan biologi wikipedia bahasa indonesia.

Klasifikasi Makhluk Hidup 5 Kingdom Lengkap Ipa Kelas 7 Smp.


Kemudian, ada sel yang berkoloni dan ada yang tidak. Peta konsepnya variatif bebeda bentuk yang biasanya kotak ini bulat. Buku biologi (kurikulum 2013) kelas 10 sma 1. Dan ciri ciri kingdom monera lengkap kakak. Peta konsep kingdom plantae brainly co id. Kingdom animalia dunia hewan iwak pithik. Kelompok tersebut dinamakan a r ch a e b a ct e r i a. Kingdom plantae info pendidikan dan biologi. Peta konsep klasifikasi kingdom animalia.

Koleksi Admin Mengenai Peta Konsep Struktur Dan Fungsi Makhluk Hidup.


Peta konsep kelompok kingdom monera bing pdfdirff com. Kingdom animalia pengertian klasifikasi contoh. 4.) kelompok kingdom monera ini memiliki dinding sel. Pengelompokan ini sekarang tidak digunakan lagi, setelah berbagai temuan menunjukkan bahwa cyanophyta sekarang ini lebih. Blog aslam mahmudi kingdom regnum plantae. Klasifikasi makhluk hidup 5 kingdom ilmu pengetahuan. Peta konsep plantae bing pdfdirpp com. Sedikit tips untuk belajar menghadapi ujian zenius blog. Kingdom plantae pengertian klasifikasi contoh pengertian.

Related Posts